一种基于ESP32丰富连接能力的移动存储设备 – 电路设计
前言
在文章基于ESP32的移动存储设备中我构想了一款小巧的移动存储,第一步我觉得先要设计一个专门的PCB。前面的试验中我使用了一款ESP32S3开发板来测试如何运行WebDAV,但由于开发板的闪存空间只有几兆的容量。所以我觉得需要设计一个新的PCB电路,以支持更大的存储空间,选择的方式是为ESP32S3增加TF卡。由于我是一个设计PCB的新手,设计过程中主要参考了nanoESP32-S3和esp32-thing两块开发板,所以PCB中非常可能有不少问题,还欢迎大家指正。
电路设计
准备工作
设计PCB需要使用设计工具,我目前使用的工具是KiCad。这是一款开源软件,支持绘制电路原理图和PCB电路,在开源硬件社区比较出名。KiCad8还支持插件工具,可以一键生成提交给PCB厂家的gerber文件,非常方便的。
下面是KiCad8的主界面,在这里创建项目。我创建了一个叫做esp32s3-storage的项目,在左边文件列表可以看到有esp32s3-storage.kicad_sch和esp32s3-storage.kicad_pcb,这两个文件分别代表了电路原理图和PCB电路图。 
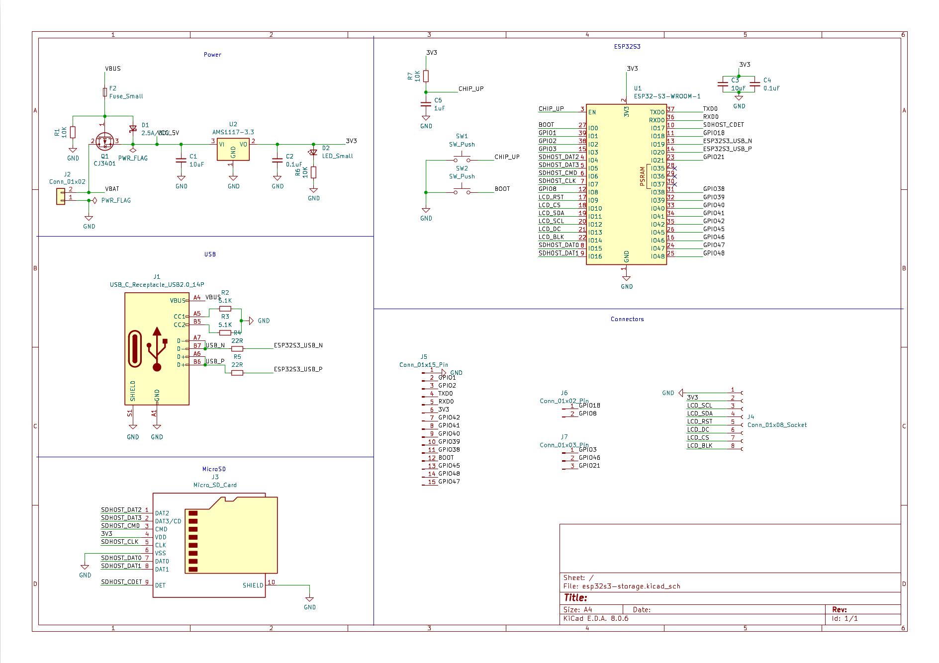
电路原理图
目前电路原理图还比较简单,分为5个部分,分别是电源、USB接口、MicroSD卡、ESP32S3芯片、各种连接器。将各个器件连接好后,实现了一个支持USB或电池供电的有SPI显示接口和MicroSD卡槽的ESP32S3小系统。最后电路图看起来像这个样子。 
PCB电路图
原理图做好后,再确定好元器件对应的元件封装就可以绘制PCB电路图了。下图就是最后绘制好的PCB电路,图片中红色和蓝色折线是连接电子元器件的导线,带有标识的是元器件的摆放位置。右上边U1就是ESP32S3,右下边J1是USB-C接口,左上角J3是MicroSD卡的位置,左下角J2是5V电池输入接口。右部边缘有两排接口,长的是还未分配的GPIO口,短一点的用于接SPI接口的显示模块。另外还有两个短一点的GPIO接口分布在板子中间。剩下的板面都填充成GND区域,希望能保证信号的稳定。 
PCB电路图做好后,通过插件Frabrication Toolkit(一样通过Plugin and Content Manager安装,直接搜索可以安装)生成gerber文件,提交给PCB厂家就可以制作PCB了。 
后记
本文中的电路原理图和PCB电路文件可以从esp32s3-storage下载。PCB厂家的效率很高,我的短文还没有写完,做好的PCB就已经到了。成品长这个样子,除了黑色的油漆层,是不是KiCad8中看起来差不多。下一步就是焊板子,做测试,有进展了再给大家汇报。 
链接链表
- esp32s3-storage - https://github.com/paul356/esp32s3-storage